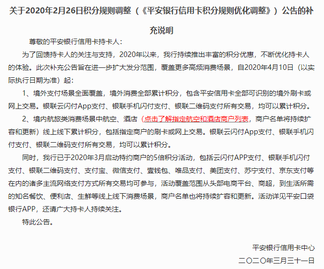
最早平安银行宣布线下POS刷卡无积分
平安信用卡发布了关于积分调整的公告,公告信息显示平安银行信用卡积分规则不再以MCC作为是否给积分的判定标准。说通俗点就是4月10日开始,POS机的线下交易不再给积分。

随后在3.31号又发布了补充公告,一些线下交易就可以累积积分了

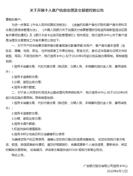
广发银行公告不规范用户限制交易
近日广发银行发布《关于开展个人客户信息治理及交易管控的公告》,公告称为进一步落实《中华人民共和国反洗钱法》、《金融机构客户身份识别和客户身份资料及交易记录保持管理办法》、《中国人民银行关于加强支付结算管理防范电信网络新型违法犯罪有关事项的通知》及《银行卡发卡业务风险管理指引》相关规定,我行信用卡中心关于客户信息治理及交易管控工作有关事项公告如下:
一、对于开户时未按要求留存身份影像或身份影像存疑的账户、客户身份基本信息(含姓名、国籍、性别、职业、住所地或者工作单位地址、联系方式,身份证件或身份证明文件的类型、号码)不规范的账户,我行信用卡中心拟于2020年6月起分批实施交易限制。限制类型包括:
1.信用卡消费交易、代扣代缴交易(除还款、分期入账、手续费和违约金入账、费用减免外);
2.信用卡溢缴款交易;
3.分期、透现业务办理;
4.信用卡调升额度。
二、对于多人共用手机号且未出具合理共用声明的账户,我行信用卡中心拟于2020年6月起分批实施交易限制。限制类型包括:
1.信用卡消费交易、代扣代缴交易(除还款、分期入账、手续费和违约金入账、费用减免外);
2.信用卡溢缴款交易;
3.分期、透现业务办理;
4.信用卡调升额度;
5.权益兑换和增值服务;
6.信用卡积分兑换及积分消费等积分使用
为确保您账户的正常使用,请确认您在我行登记的信息完整有效。如您收到我行官方电话、短信、微信或者邮件通知,请及时根据指引,完善或更新个人有效信息,更新完毕,将实时解除交易限制。如有疑问,详询官方客服热线95508 或我行各营业网点。
公告原文:


6月15日,民生银行发布关于民生信用卡积分累计规则调整的公告。公告称,自2020年8月1日(含)起,将对信用卡积分累计规则进行调整。主要分为新增境内线上交易积分累计场景、调整境内线上交易及线下交易积分累计规则、境外交易累计积分规则三大类。
其中说明部分第三方支付机构受理的交易,不再累计积分,以商户编号前三位代码进行识别,同时不累计积分的支付机构将按月更新,以我行信用卡官方网站公示的最新版本为准。自2020年8月1日(含)起收单机构编码前三位为801(卡友)、822(拉卡拉)、823(汇付)、826(银盛)、829(联动优势)、831(易生)、833(海科融通)、834(现代金控)、836(随行付)、843(点佰趣)、847-850(中付,钱宝,嘉联,付临门)、857(国通星驿)、864(和融通)、887(瑞银信)、890(乐刷)、900(畅捷支付)不再累计积分。
华夏银行信用卡官网发布公告积分大缩水
积分兑换国航里程比例将从16:1变更为80:1,所需积分比例增长到原来的5倍一则简短公告言简意赅,积分价值直接缩水80%。
关于调整华夏银行积分兑换“中国国际航空股份有限公司里程”规则的公告
尊敬的华夏信用卡持卡人:
感谢您一直以来对我行的关注与支持。为进一步向您提供优质的服务和体验,我行将对华夏信用卡积分兑换国航里程的兑换规则进行调整,客户积分兑换里程比例调整为每80积分兑换1里程(500里程起兑换,且为500的整数倍,每年兑换里程上限为10万里程)。新规则将于2020年8月2日起生效(如有变更另行公告)。
特此公告。
华夏银行信用卡中心
2020年6月17日
兴业公告对航空联名卡下手积分规则调整
尊敬的兴业信用卡客户:
2020年8月1日起,我行航空类联名信用卡积分自动兑换航空公司常旅客会员里程(积分)的规则将做如下调整:
1.持卡人名下同一航空公司航空联名卡自动兑换航空公司常旅客会员里程(积分)的信用卡积分总额在单一自然月内不超过客户名下该航空公司联名卡的信用卡额度, 如客户在同一航空公司存在多张卡片,则取卡片对应最高的信用卡额度;同时,在单一自然年内上限为60万积分,吉祥航空联名卡的上限为120万积分。
注:
(1)2020年8月1日(含)起航空类联名信用卡所累积的信用卡积分适用以上兑换规则。
(2)航空类联名信用卡包括:东方航空联名信用卡、厦门航空白鹭联名信用卡、南航明珠信用卡、吉祥航空联名信用卡。
(3)客户的信用卡额度以每个自然月1日系统内数据为准,主附卡合并计算。
2.超过自动兑换上限的信用卡积分,持卡人可通过兴业银行24小时客户服务热线,参照《兴业银行信用卡积分活动细则》第九条第(二)款的规定既明兑换航空公司常旅客会员里程(积分)或者用于礼品兑换等其他用途。
由此给您带来不便,敬请谅解,感谢您长期以来对兴业信用卡的支持!
兴业银行信用卡中心
2020年6月
划重点:
1、每个月能获得的积分总额不超过信用卡固定额度;
很多银行都相继出台了类似规则,防止充刷反复撸。
2、自然年积分上限60万,吉祥航空上限120万;
这意味着,需要你的信用卡固定额度大于5万(吉祥航空10万)才能有可能拿满里程。
3、包含卡种
东方航空联名信用卡、厦门航空白鹭联名信用卡、南航明珠信用卡、吉祥航空联名信用卡。
其他卡种不在此次缩水之列。
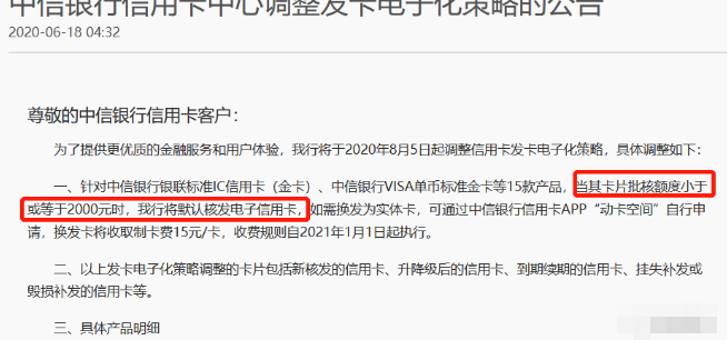
中信银行对于额度小的卡连实体卡都不愿意发了

具体卡种包含:
序号 | 卡产品 |
1 | 中信银行银联标准IC信用卡(金卡) |
2 | 中信银行银联标准IC信用卡(普卡) |
3 | 中信银行VISA人民币/美元金卡整合版 |
4 | 中信银行悦卡(金卡) |
5 | 中信银行VISA人民币/美元普卡整合版 |
6 | 中信银行万事达人民币/美元金卡整合版 |
7 | 中信银行VISA单币标准金卡 |
8 | 中信银行万事达单币标准金卡 |
9 | 中信银行魔力银联信用卡(花间裙普卡) |
10 | 中信银行VISA单币标准普卡 |
11 | 中信银行万事达人民币/美元普卡整合版 |
12 | 中信银行万事达单币标准普卡 |
13 | 中信银行标准车主卡(金卡) |
14 | 中信银行VISA全币通EMV信用卡 |
15 | 中信银行魔力银联信用卡(花间裙金卡) |
换卡策略变更如果即将到期的卡片在近180天内没有发生过交易或者仅仅发生过线上交易,那么到期之后只给电子卡,没有实体卡。
