欢迎您进入乐刷POS机官网,快乐购物,快乐刷卡!

乐刷POS机官网

快乐购物,快乐刷卡

招商热线(微信同号)18828096318

当前位置: 首页 > 新闻中心 > 行业动态

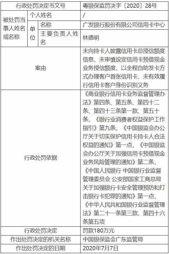
因为信用卡业务,广发再被罚180万

文章作者:通易付 文章出处: 人气:发表时间:2020-07-19 15:42

因为信用卡业务,广发再被罚180万(图1)


7月17日据银保监会官网披露,广东银保监局公布了一则对广发银行信用卡中心的行政处罚信息,罚款金额高达180万。

广发信用卡中心被罚180万


处罚信息显示,广发银行信用卡中心未向持卡人披露信用卡总授信额度信息、未审慎设定信用卡预借现金业务授信额度、以全程自助发卡方式办理客户首张信用卡、未有效履行信用卡客户身份识别义务。

此举违反了《商业银行信用卡业务监督管理办法》第四条、第五条、第四十二条、第四十三条第一款、第五十条,《银行业消费者权益保护工作指引》第九条,《中国银监会办公厅关于切实保护信用卡持卡人合法权益的通知》第一点,《中国银监会办公厅关于加强信用卡预借现金业务风险管理的通知》第二条,《中国人民银行 中国银行业监督管理委员会 公安部国家工商总局关于加强银行卡安全管理预防和打击银行卡犯罪的通知》第一点,《中华人民共和国银行业监督管理法》第二十一条第三款、第四十六条第五项

对此,广东银保监局对广发银行信用卡中心做出罚款180万元处罚决定。

因为信用卡业务,广发再被罚180万(图2)

业务多项违规,频繁被罚


事实上,广发银行已经在近两年内数次遭到银监会处罚了。

7月15日,广东银保监局公布了对广发银行的行政处罚信息。处罚信息显示,广发银行因“贷款分类、从业人员处罚信息报送、信用卡“财智金”业务贷后管理严重违反审慎经营规则”的问题,被广东银保监局罚款220万元。(广发银行因信用卡“财智金”业务贷后管理等违规,被罚220万!)

2020年上半年,信贷违规仍然是银行被罚的最重要的原因,罚单中301张涉及贷款问题,占比达57%。而据不完全统计,仅2019年以来,广发银行及其分支行就18次被罚,累计罚款金额1185万元。

返回顶部

在线
客服

申请办理周一至周五 9:00-18:00(欢迎呼叫)

点击下方链接立即办理:

客服
热线

18828096318
5*12小时招商服务热线