
日前,银联发布《关于2020年银联认证抽检情况的通知》,通知表示银联标识产品企业资质认证办公室已完成2020年认证抽检工作。据了解2020年共抽检卡片累计2460张,终端产品82款。
抽检情况如下:
一、认证产品抽检情况
(一)卡片质量与安全方面
2020年,共抽检71套银联卡产品,少量抽检卡片在个别质量测试项目上未通过,未发现安全问题。本次抽检卡片来源于10家全国性商业银行和22家地方性商业银行,覆盖10家有IC卡出货的卡商,累计2460张。
根据“《银联卡产品质量管理认证实施规则》3.7证后监督”的计算方法,全年卡片抽检结果有效且满足质量通过率要求的卡商品牌有六家。具体如下:

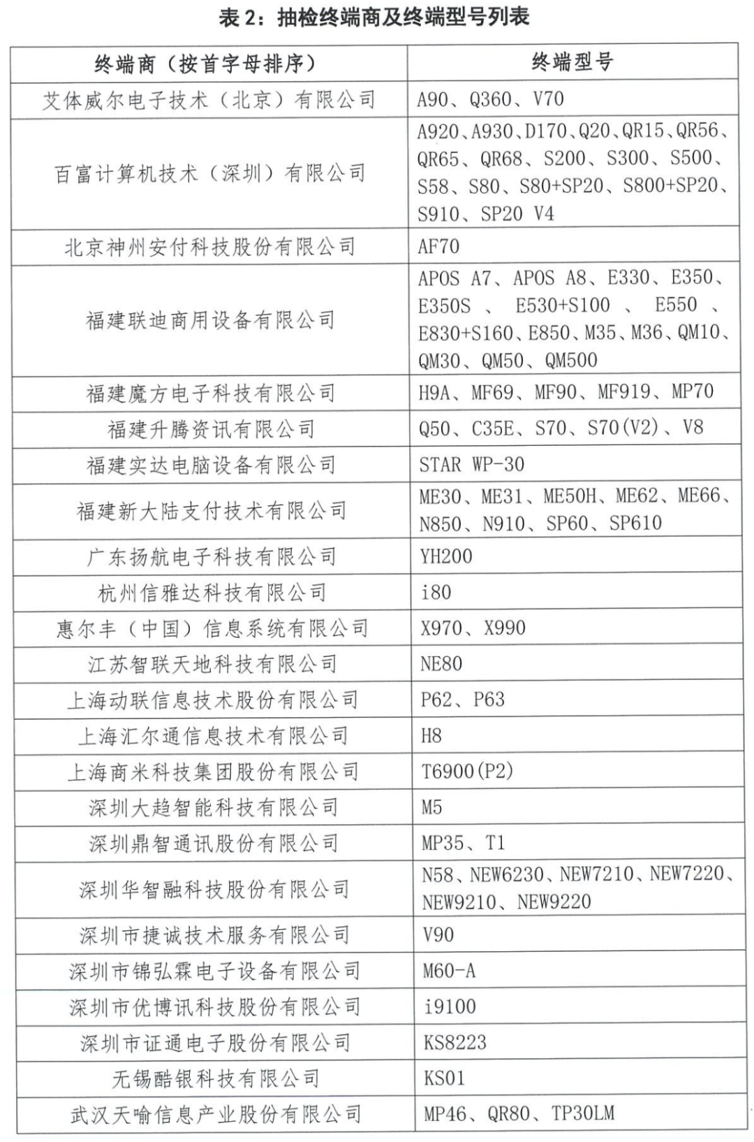
(二)终端安全方面
2020年,共抽检82款终端产品,未发现严重安全问题,仅发现部分差异化未报备问题。
本次抽检终端来源于27家收单机构,累计收集测试终端208台。具体如下:

二、认证厂商飞行检查情况
2020年,共完成12家认证厂商的飞行检查工作,检查结果为2家优秀,6家良好,4家通过,未发现严重不合规情况。具体如下:

银联在《通知》中表示银联认证办公室将继续不间断面向市场产业链各方受理银联认证产品抽检并开展认证厂商飞行检查工作,对于在抽检过程中发现的问题,将向抽检样品提供方反馈产品信息,并依据认证规则对相关厂商采取相应的处理措施。
知识点:
银联认证是指中国银联根据相关认证管理要求,对企业或产品实施准入评估、过程考核、证后监督等银联技术标准符合性管理,对符合要求的企业或产品颁发认证证书的活动。
银联认证主要职责是在银联卡业务规则框架下,向各成员机构、产业合作方提供的相关认证服务,为银联各成员机构提供安全可靠的支付技术产品,满足市场业务发展需要。
经过多年的积累与发展,银联认证已形成覆盖卡片、终端、移动支付三大领域11个认证项目的认证体系。