如果说,简易版征信报告是鸟枪,那么,详细版征信报告就是大炮。
如果说,简易版征信报告是毛坯房,那么,详细版征信报告就是精装房。

在申请贷款/信用卡之前,银行或者贷款中介往往会要求你先打印一份详细版征信出来,因为只有看了征信后,才能根据征信的负债、逾期、查询等情况,制定合适的贷款/办卡计划。
是的,详细版征信才是征信界的里子。
本文介绍的是个人征信报告详细版,可能是全网最最最详细的解读,长达2万字,写完这篇文章,我的头发都白了几根,文末附上有趣的详细版征信的样本,可自行下载。
发车了。
一、表头

1、报告编号:前面14位数字代表的是具体到秒的报告时间,后面的数字代表的是查询顺序号。
2、报告时间:征信中心生成征信报告的时间,具体到秒。
3、姓名、证件类型和证件号码:没啥好说的。
4、查询机构:在线下查询征信报告的机构名称。
5、查询原因:本人查询(自助机查询)、本人查询(临柜)、本人查询(商业银行网上银行)、本人查询(互联网个人信用信息服务平台)等。
二、其他证件信息

除了身份证(含临时身份证)外,其他证件也可以查征信,如户口簿、护照、军人身份证件(军官证和士兵证)、港澳居民来往内地通行证、台湾同胞来往内地通行证、临时身份证、外国人居留证、警官证、香港身份证、澳门身份证、台湾身份证等。
上面这些非身份证证件,可以通过三个渠道查询个人征信报告,一是央行设在各地的分支机构网点的柜台;二是央行征信官网;三是本人授权金融机构代为查询。
三、防欺诈警示

鉴于冒用个人身份信息办理信用卡和贷款的恶性事件频发,央行在征信上增加了“防欺诈警示”板块,当金融机构看到这个警示后,可以通过“防欺诈警示”上面的联系方式联系客户,以确认是否本人在办理业务,降低金融欺诈事件的发生。
“防欺诈警示”需要本人到央行分支机构网点提出书面申请,提交防欺诈的内容、联系方式和防欺诈时间段等,才能添加到征信报告上。
“防欺诈警示”可以保护自己,但是金融机构看到防欺诈警示,就会认为客户正处于防欺诈的麻烦事之中,为了减少信贷风险,或许会倒打一耙,拒绝批贷批卡。
四、异议信息提示

如果你觉得征信报告上的内容信息存在错误、遗漏等问题,可由本人或者委托他人向央行征信中心或涉事金融机构提交异议申请,以复核并更正信息。“异议信息提示”展示了该征信报告是否存在正在处理中的异议信息。
五、个人基本信息
这个版块涵盖了身份信息、配偶信息、居住信息和职业信息,这些信息都是自己填写并提供给金融机构的,再由金融机构上报到央行征信中心,由征信中心保存并维护的信息。
金融机构喜欢工作&收入稳定的客户,所以,建议大家长期保持个人信息的“一成不变”,手机号、工作单位和地址、住宅地址等,一直保持不变,这样,在金融机构看来,你丫的真稳定啊,绝对是一代良民,爱了爱了。
1、身份信息

上表的所有信息都是由不同的数据发生机构上报到央行征信中心,但是,上述信息并不是一成不变的,而是随着本人每次填报的不同信息而改变。
1)性别
包括男、女、未知(无法明确为男或女的其他性别)、未说明(性别信息无法获知)。
2)婚姻状况
包括未婚、已婚、离异/婚、丧偶、单身、未知。征信上常见的两种婚姻状况是“未婚”和“已婚”,其他婚姻状况比较少见。
3)就业状况
包括国家公务员、专业技术人员、职员、企业管理人员、工人、农民、学生、现役军人、自由职业者、个体经营者、无业人员、退(离)休人员、在职、其他、未知。
4)学历
包括研究生、本科大专、中专/职高/技校、高中、初中及以下、其他、未知。
在金融机构看来,学历是个人资质的一部分,高学历可以增加内部评分,比如申请信用卡,有些银行就“明目张胆”的表示,全日制大专/本科以上学历人士的办卡通过率比较高。
学历本科以上的人只占全国人口的4%,银行这个操作,没毛病。
填写什么学历,可以自己说了算,你填“高中”,征信就显示“高中”,你填“本科”,征信就显示“本科”,是不是感觉很爽?但是,银行可以通过学信网来鉴别学历的真伪。
5)学位
包括学士、硕士、博士、名誉博士、其他、未知、无(显示为“--”)。
在办理业务填写资料的时候,只有“学历”这一栏,而没有“学位”这一栏,如果金融机构通过学信网查询了学历和学位信息,那在征信上的“学位”信息就会跟学信网同步。
6)国籍
这个没啥好说的,当然是根正苗红的中国人才是最棒的。
7)电子邮箱
建议填写主流第三方公司提供的邮箱信息,如网易、扣扣、谷歌等邮箱,如果你在牛叉单位工作,也可填写单位的邮箱,提升个人资料的真实性。
8)通讯地址
金融机构能联系上你的地址,可以是单位地址,也可以是住宅地址。
9)户籍地址
户口本/身份证上的地址,或者是自己填写其他地址。
10)手机号码
征信报告上最多展示5个手机号码,机构上传的手机号码不一定都是对的,只要见到不同的手机号,机构都会把它上传到征信报告上。
2、配偶信息

这个板块是专门为已婚人士量身定制的,如果是未婚人士,征信上不显示“配偶信息”板块。
但是,即使是已婚人士,如果在金融机构办理业务的时候,没有填写配偶的信息或者只填写了部分信息,那么,在征信上的显示效果,如图:

总之,“配偶信息”板块的内容完全取决于你是否填写、填写了多少内容。
3、居住信息

征信上最多显示五条居住信息,根据最近五家金融机构上报的时间顺序,依次排列。
1)居住地址
一般情况下,如实填写即可,有的人经常换地方住,也有的人一直在一个地方住。建议大家保持“居住地址”长期不变,最好是“住在”当地的花园小区里面,让金融机构感觉你是个“住得起花园小区”的人。
2)住宅电话
这年头,住宅电话实属罕见,可以不填,可以用手机号代替,也可以瞎填一个座机号,比如选择吉利数字:0755-88888888。有条件的话,也可在家里安排一部座机,多做一点总没错。
3)居住状况
包括自置、按揭、亲属楼宇、集体宿舍、租房、共有住宅、其他、自有(无法区分自置、按揭和共有住宅等自有住宅的情况)、借住(无法区分借住类型)、未知。
我发现,很多人的居住信息都是错的,明明是“按揭”,却是“租房”,明明是“租房”,确实“亲属楼宇”,这块信息错了也很正常。
4、职业信息

征信报告上最多纪录五条职业信息,如果超过了五条,那么,最新上传的一条职业信息会替代掉第五条职业信息。
1)工作单位、单位地址、单位电话和进入本单位年份。
你填啥,征信上就是啥,你不填,就是“--”。
2)单位性质
包括机关、事业单位;国有企业;外资企业;个体/私营企业;其他(三资企业、民营企业、民间团体等);未知。
3)职业
包括国家机关、党群组织、企业、事业单位负责人;专业技术人员;办事人员和有关人员;商业、服务业人员;农、林、牧、副、渔、水利业生产人员;生产、运输设备操作人员和有关人员;军人;不便分类的其他从业人员;未知。
金融机构不会严格按照上述标准来划分客户的职业类别,而是根据目标客户群体的实际情况来制定客户的职业分类标准。
4)行业
包括农、林、牧、渔业;采矿业;制造业;电力、热力、燃气及水生产和供应业;建筑业;批发和零售业;交通运输、仓储和邮政业;住宿和餐饮业;信息传输、软件和信息技术服务业;金融业;房地产业;租赁和商务服务业;科学研究和技术服务业;水利、环境和公共设施管理业;居民服务、修理和其他服务业;教育;卫生和社会工作;文化、体育和娱乐业;公共管理、社会保障和社会组织;国际组织;未知。
5)职务
包括高级领导(行政级别局级及以上领导或大公司高级管理人员)、中级领导(行政级别处级或大公司中级管理人员)、一般员工、其他、未知。
6)职称
包括高级、中级、初级、未知、无。
二、信息概要
这部分内容包括信贷交易信息提示、信贷交易违约信息概要、信贷交易授信及负债信息概要(未结清/未消户)、非信贷信息交易概要、公共信息概要和查询记录概要。
这部分内容是对征信上的后半部分内容的概述,概述嘛,就是比较抽象,看不懂也不要紧。
1、信贷交易信息提示

上表展示了贷款和信用卡的账户数量,无论贷款是否结清,信用卡是否注销/激活,只要存在过的贷款和信用卡账户,都会展示在征信报告上。
1)账户数
包括正在使用的、未激活的、已注销、已结清的账户数量。
2)首笔业务发放月份
第一次办理某项业务的时间,举个例子,人生中办理第一张信用卡的时间是2017年11月,在此之后,又办了多张信用卡,那么,贷记卡的首笔业务发放时间就是2017年11月。
2、信贷交易违约信息概要
这部分内容包括被追偿信息汇总、呆账信息汇总和逾期(透支)信息汇总,展示了各种逾期/违约信贷信息。
1)被追偿信息汇总

征信上出现“被追偿信息”,那说明这份征信已经黑透了,这就是征信界的鬼见愁。
a、资产处置业务
金融机构会将无法回收的债权卖给第三方,如卖给资产管理公司,这就是资产处置业务。
b、垫款业务
由于借款人不按时按约偿还欠款,处于长期逾期状况,该笔欠款由金融机构自行垫资偿还或者由第三方代为偿还。只有把钱还给垫款方后,才能消除征信上的垫款信息,改为逾期记录,五年后才能消除这笔逾期记录
2)呆账信息汇总

呆账是一个经济领域术语,是指已过还款期限,经催收后不能收回,长期处于呆滞状态,有可能成为坏账的应收款项。
造成呆账的4个原因:
a、借款人或担保人有钱不还,恶意逾期;
b、借款人或担保人死亡;
c、借款人或担保人遭受自然灾害或意外事故,损失巨大,确实没有能力还款;
d、借款人或担保人触犯法律,收到法律制裁,导致无法偿还。
消除征信上的呆账信息,第一步是还清欠款,“呆账”会变成“逾期”,五年之后才能消除逾期信息。
3)逾期(透支)信息汇总

a、账户数
最近5年内发生过逾期(透支)的账户数合计。
b、月份数
最近5年内发生过逾期的月份数合计。
举个例子,工行信用卡在3月份开始逾期,一共逾期了85天,则可以统计为1个逾期月份数;建设银行信用卡在3月份开始逾期,且逾期了160天,则可统计为1个逾期月份数。
c、单月最高逾期/透支总额
最近5年内发生过的逾期/透支的各个月份中,逾期/透支金额最大的金额。
d、最长逾期/透支月数
在多个逾期账户中,逾期月数最多的那个账户。

举个例子,工行信用卡逾期了80天,建行信用卡逾期了140天,那么最长逾期月数显示为“5”。
3、信贷交易授信及负债信息概要(未结清/未销户)
1)非循环贷账户信息汇总

非循环贷指的是,这笔贷款审批通过后,无论客户有没有使用,都会开始计算利息,并按照要求还款,直到还清贷款本息为止。常见的有房贷、各种一次性使用的消费贷、抵押贷等。
a、管理机构数。找几家金融机构借了钱,就显示有几家金融机构。
b、账户数。借了几笔贷款就显示几个账户。
c、授信总额。金融机构累计借出的总金额。
d、余额。剩余未还本金。
e、最近6个月平均应还款。最近6个月内,每月应还金额(可含本金和利息)的平均数。
2)循环贷账户一信息汇总

a、管理机构数。找几家金融机构借了钱,就显示有几家金融机构。
b、账户数。借了几笔贷款就显示几个账户。
c、授信总额。金融机构累计借出的总金额。
d、余额。剩余未还本金。
e、最近6个月平均应还款。最近6个月内,每月应还金额(可含本金和利息)的平均数。
循环贷账户一,指的是在一定期限内可以循环使用的贷款(授信额度),每提取一笔款出来后,可用额度都会相应扣减,在逐次偿还或结清后,授信额度又会相应恢复;每提取一笔款出来,就会在征信上产生一个独立的账户,每笔被提取出来的钱款都需要归还到每个独立的账户。
提款笔数有多少,在征信上就会产生多少个账户,但实际上,这些账户都属于同一笔贷款(共享授信额度),在金融机构内部看来,金融机构跟客户只签了一份授信协议。
当一笔或者多笔提款发生逾期后,虽然征信上的不同提款账户都会出现逾期记录,但是,这些逾期记录会统一计算到同一份授信协议名下,换句话说,多笔提款产生的逾期记录本质上属于一笔贷款产生的逾期记录。
文字描述干巴巴,这放一张图:

这份征信报告总共有90页,其中有一笔是招行的个人经营贷款,可以随借随还,但是,每提取一次钱出来,就会产生一个账户,哪怕这些钱只借了一个星期,也会在征信上留下单独的账户。
3)循环贷账户二账户信息汇总

a、管理机构数。找几家金融机构借了钱,就显示有几家金融机构。
b、账户数。借了几笔贷款就显示几个账户。
c、授信总额。金融机构累计借出的总金额。
d、余额。剩余未还本金。
e、最近6个月平均应还款。最近6个月内,每月应还金额(可含本金和利息)的平均数。
循环贷账户二指的是可以循环提款使用的贷款,且在征信上只有一个账户,无论提款多少笔,还款的时候,只还到一个账户里的贷款。
循环贷账户二和循环贷账户一,最大的区别就是还款形式的不一样,归根到底是金融机构对贷款产品的设计是不一样的,央行征信中心为了在征信报告上区分这两种不同还款方式的贷款,专门在征信上设置了循环贷账户二和循环贷账户一。
4)贷记卡和准贷记卡账户信息汇总

a、发卡机构数
指的是发卡的银行数量,举个例子,工行北京分行、工行深圳分行和中信银行信用卡中心都给你发卡了,虽然名义上有3家机构给你发卡了,但本质上讲,只有2家银行给你发卡了。
b、账户数。未销户的账户数量。
c、授信总额度
所有发卡银行的贷记卡/准贷记卡额度加起来的总额度,单个银行的多张卡的额度属于共享授信额度,不重复计算。
d、单价机构最高授信额度。所有贷记卡/准贷记卡中的最高额度。
e、单价机构最低授信额度。所有贷记卡/准贷记卡中的最低额度。
f、已用额度/透支额度。截至打印征信报告的那天,征信报告上显示的已出账单金额。
g、最近6个月平均使用/透支额度。截至打印征信报告的那天,征信报告上显示的最近六个月的账单金额平均使用/透支额度。
5)相关还款责任信息汇总

a、按照相关还款责任的主体划分。分别是为自然人和组织机构的还款责任。
b、按照相关还款责任的责任划分。分别是担保责任和其他相关还款责任。
c、余额。个人/企业承担相关还款责任的余额合计。
d、还款责任/担保金额。为个人/企业承担相关还款责任/担保的金额合计。
简单的讲,这些钱是别人借的,但是,你承诺,别人不还钱的时候,你替别人还钱,相关还款责任≈自己的负债,建议大家不要轻易背上这个责任,搞不好就是吃力不讨好,事实上,别人不还钱而导致相关还款责任人被迫还钱的案例比比皆是。
4、非信贷信息交易概要

1)电信业务。包括中国联通、中国移动和中国电信等运营商的后付费欠费信息。
2)自来水业务。自来水服务的后付费欠费信息。
3)账户数。最近5年内该业务发生过欠费的账户数总和。
4)欠款金额。最近5年内该业务发生过欠费的金额总和。
虽然部分后付费业务的服务商已经接入了央行征信系统,但是,后付费业务的欠费信息并没有正常上报到央行征信,目前,只有极少数省份的极少数服务商在向央行征信中心上报数据。
5、公共信息概要

1)记录数。最近5年内涉及该公共信息类型的信息记录数总和。
2)涉及金额。最近5年内该公共信息类型下涉及的金额总和。
这部分内容包括欠税信息、民事判决信息、强制执行信息和行政处罚信息,这些信息的上报涉及到分布在全国各地的各个不同的部门,是个庞大的系统工程,公共信息目前没有大规模地上报到央行征信中心,具体原因在前文也提到过,在这就不再赘述了。
6、查询记录概要

1)最近1个月内的查询机构数。体现了最近一个月内,有多少家金融机构查了征信,查询的目的是贷款审批和信用卡审批。
2)最近一个月内的查询次数。体现了最近一个月内,征信被查询的次数,包括贷款审批、信用卡审批和本人查询。
如果一家金融机构在最近一个月内查了3次,那么,机构数是“1”个,查询次数是“3”次。
3)最近两年内的查询次数。体现了最近两年内,贷后管理、担保资格审查和特约商户实名审查的查询次数。
7、异议及说明信息

向征信中心或涉事金融机构提出异议申请后,征信报告会体现异议处理的进度信息。
三、信贷交易信息明细
这部分内容展示的是信贷交易的明细信息,包括被追偿信息、非循环贷账户、循环贷账户一、循环贷账户二、贷记卡账户、准贷记卡账户、相关还款责任信息。
这部分内容将所有负债信息掰开了,揉碎了,非常详细且全面地展示出来,内容多,信息量大,我们一起来看看。
词汇释义。
1、特殊交易类型。
1.1展期。借款人或担保人无法按时偿还本息,经金融机构同意后,延长还款期限。
1.2担保人(第三方)代偿。借款人无法偿还借款,由担保人(第三方)代为偿还借款。
1.3以资抵债。借款人或担保人无法按时偿还本息,金融机构依照有关法律法规或者与债务人签订以资抵债协议,获得债务人的有效资产处置权,用于抵偿贷款本息。
1.4提前还款。包括提前归还部分本金但还款期限不变和缩短还款期限两种情况。
1.5提前结清。
1.6强制平仓,未结清。常见于证券和期权类产品,当客户的保证金不足或者持仓量超出规定后,为了防止风险进一步扩大,采取的强制卖出清仓,但平仓金额少于债务金额。
1.7强制平仓,已结清。常见于证券和期权类产品,当客户的保证金不足或者持仓量超出规定后,为了防止风险进一步扩大,采取的强制卖出清仓,且平仓金额大于或等于债务金额。
1.8司法追偿。借款人或担保人拒捕履行还本付息责任,金融机构通过司法手段追偿债务。
1.9债务减免。减少债务人的还债金额,帮助债务人度过难关,防止债务人跑路。
1.10个性化分期。适用于信用卡。
借款人由于主客观特殊原因而无法偿还欠款,并且具备还款意愿的前提下,和银行协商以个性化分期的方式还款。根据《商业银行信用卡业务监督管理办法》第七十条规定,个性化分期还款协议的最长期限不得超过5年。
双方需协商好还款周期、金额、方式、还款期间是否计算利息、年费和其他费用,达成协议后,银行应停止对该持卡人的催收,持卡人承诺在个性化分期期间不得向任何银行申领信用卡。
1.11银行主动延期。
1.12 已注销信用卡账户重启。
1.13信用卡因调整账单日本月不出单。
1.15其他。
2、五级分类。适用于非循环贷账户、循环贷账户一和循环贷账户二,当账户活动状态为“关闭”或“呆账”时,不体现五级分类。
2.1正常。借款人能够正常还本付息,不存在影响贷款本息及时全额偿还的消极因素。
2.2关注。借款人有能力偿还贷款,但是存在一些对偿还贷款产生不利影响的因素。
2.3次级。借款人出现明显的还款问题,无法足额偿还贷款本息。
2.4可疑。借款人无法足额偿还贷款本息,通过抵押或担保,也会造成一定损失。
2.5损失。借款款人已经无法偿还贷款,不管采取任何手段,都会造成贷款损失。
2.6未分类。
3、本月应还款。适用于非循环贷账户、循环贷账户一和循环贷账户。
3.1到期日期前各月(含本月)的前提下,按照还款计划表,上个月结日(不含)至本月结日(含)之间应归还的累计金额,包括应归还的贷款本金、利息之和,不包括该结算周期之外的未归还欠款。
3.2到期日期后各月(不含本月)前提下,指该账户下当前的所有欠款。
4、本月实还款。指借款人在连续两个月结日/账单日之间的实际还款金额总和。
5、当前逾期期数和当前逾期总额。适用于非循环贷账户、循环贷账户一和循环贷账户二。
当前逾期期数指的是截至信息报告日前应还未足额归还的贷款期数,到期后不再累计。
当前逾期总额指的是截至信息报告日期,当前应还未还的欠款金额合计,包括本金和利息。
6、还款频率。适用于非循环贷账户、循环贷账户一和循环贷账户二。
包括日、周、月、季、半年、年、一次性、不定期、旬、双周、双月、其他。
7、担保方式。
7.1质押。债务人将动产或者权利转移给金融机构。
7.2抵押。债务人将不动产作为担保,金融机构在不转移抵押物的前提下占有抵押物。
7.3保证。由保证人担保债务人履行债务,在债务人不还债时由保证人承担还债义务的行为。
7.4信用/免担保。无需抵押物和质押物的纯信用担保。
7.5组合(含保证)。抵押、质押和保证中的两者或三者的组合担保。
7.6组合(不含保证)。抵押和质押的组合担保。
7.7农户联保。为解决农户贷款难、担保难而设立的一种贷款品种,由农户在自愿基础上组成联保小组彼此相互担,相互承担连带保证责任的贷款。
7.8其他。
8、共同借款标识。适用于非循环贷账户、循环贷账户一和循环贷账户二。
虽然征信上设置了共同借款人标识,但从实践情况来看,大部分金融机构并没有严格执行有关于“共同借款人标识”的相关规定,举个简单的例子,夫妻婚后买房,在银行办理住房按揭贷款,其中一个人属于主借款人,另外一个人属于从借款人,但征信上的共同借款人标识往往显示为“无”。
8.1无。不存在共同借款人。
8.2主借款人。有共同借款人,且本报告主体为主借款人。
8.3从借款人。有共同借款人,且本报告主体为从借款人。
9、变更月数。由于特殊交易类型引起的到期日期变更的月数,如,到期还款月份是10月份,但在5月份提前结清欠款,则变更月数是“5”。
10、贷款类型。适用于非循环贷账户、循环贷账户一和循环贷账户二。
10.1银行类贷款。
包括个人住房商业贷款、个人商用房(含商住两用)贷款、个人住房公积金贷款、个人汽车消费贷款、个人助学贷款、国家助学贷款、商业助学贷款、个人经营性贷款、农户贷款、经营性农户贷款、消费性农户贷款、其他个人消费贷款、其他贷款。
10.2证券类融资。
包括约定购回式证券交易、股票质押式回购交易、融资融券业务、其他证券类融资。
10.3融资租赁业务。
11、还款方式。适用于非循环贷账户、循环贷账户一和循环贷账户二。
包括分期等额本息、分期等额本金、到期还本分期结息、等比累进分期还款、等额累进分期还款、其他类型分期还款、到期一次还本付息、预先付息到期还本、随时还、按期结息,到期还本、按期结息,自由还本、按期计算还本付息、循环贷款下其他还款方式、不区分还款方式、其他。
1、被追偿信息
此类信息包括资产处置和垫款业务(代偿债务),征信上一旦出现“被追偿信息”,这份征信就黑了,从此贷款是路人。
词汇释义。
债权转移时的还款状态:对于资产处置业务,取该笔债务的初始债权人转让债权时债务人的还款状态;对于垫款业务,取发生垫款时债务人的履约状态。

债权金额:第三方公司接收债权时的债权金额,即借款人要还的金额。
余额:仍需要归还的全部欠款,包含利息。
最后一次还款日:截至查询征信的那一天,最近一次还款的日期。
账户状态:包括催收和结束两种状态。
关闭日期:当账户状态为“结清/销户/结束”时,指债权债务关系解除的日期。
1)资产处置

这是一条资产处置的信息,金融机构把坏账、无法回收的债权卖给第三方公司,如资产管理公司,第三方公司接收债权后,会把这笔债权的处置信息上传到征信上。
债权转移时的还款状态:上图显示“6”,指的是信达资产管理有限公司接收债权时,原借款人逾期的时间长度在151-180天之间。
2)代偿债务

这是一条第三方代偿信息,借款人跑路了,欠钱不还,这笔钱由第三方公司代为偿还,并且在征信上会出现一条代偿信息,常见的代偿机构有担保公司、保险公司等。
如今很多网贷、小额贷等在放贷的时候,都会附加一份第三方代偿协议,在逾期一段时间后,就会启动代偿程序,快的话,逾期两个月就会由第三方代偿债务。
从上图可知,东方担保公司在2007年11月6日接收了这笔10000元债权,并在2011年1月20日代为偿还了这笔欠款。
债权转移时的还款状态:上图显示“2”,指的是东方担保公司接收债权时,原借款人逾期的时间长度在31-60天之间。
2、非循环贷账户
词汇释义。
1、余额:剩余未还本金的金额。
2、逾期总额:截至该月当前应还未还的欠款金额合计,包括本金和利息。
3、剩余未还期数:指按照还款计划表仍需归还的期数(不包含以前逾期期数)
4、还款期数:如是非分期还款的贷款,则显示为“--”。
5、账户状态:
5.1正常。借款人处于按时还本付息的状态。
5.2逾期。借款人无法按时还本付息,且产生了逾期。
5.3呆账。金融机构催收且无法回收的贷款账户。
5.4转出。账户的归属机构发生了变化,从A机构转移到了B机构。
5.5结清。借款人的该笔贷款全部还清,贷款余额为0,包括正常结清、提前结清、以资抵债结清、担保人代还结清等。
5.6担保物不足。担保物的价值低于贷款金额。
5.7强制平仓。常见于证券类融资产品,出现担保物(质押物)不足时,证券公司可能会用强制平仓的方式降低风险,减少损失。
5.8司法追偿。金融机构经过催收且确认无法回收的贷款,通过司法途径追诉借款人的还款责任。
6、关闭日期:当账户状态为“结清/销户/结束”时,指贷款结清的日期。
1)账户1

这是一笔商业住房贷款记录,但是已经变成呆账了。
征信上显示最近五年的还款记录,上表中的“0”和“N”代表正常还款无逾期;“1”=逾期1-30天;“2”=逾期31-60天;“3”=逾期61-90天;“4”=逾期91-120天;“5”=逾期121-150天;“6”=逾期151-180天;“7”=逾期181天以上;“B”=呆账;数字“16200”=逾期金额(含本金和利息)。
在所有贷款产品中,住房类贷款是银行最喜欢的贷款产品,逾期率最低,根据《全国住房公积金2019年年度报告》显示,2019年底,全国住房公积金房贷的逾期率是0.03%;根据央行发布的《中国金融稳定报告(2019)》,截至2018年末,个人不良贷款余额7103亿元,不良率为1.5%,其中,住房贷款、汽车贷款和信用卡的不良率分别为0.3%、0.7%和1.6%。
对银行来说,房贷在手,业绩不愁。
2)账户2

这个图的信息量比较大,把这张图劈成三块来分析。
a、还款概述

在2015年5月5日,这笔房贷发生过逾期,五级分类是“次级”,发生逾期的月份数是“2”,其中一个月的逾期时间是1-30天之间,另外一个月的逾期时间是31-60天。
在2015年5月5日之后,这笔房贷恢复正常还款,五级分类是“正常”,当前还款状态是“N”。
b、还款记录

“N”=正常还款,“0”=逾期金额为零;“1”=逾期时间为1-30天,“2”=逾期时间为31-60天;“D”=担保人(第三方)代偿;“3100”、“6100”和“5000”=逾期的本息金额为3100元、6100元和5000元。
c、其他情况说明

机构说明和本人声明:金融机构和本人都可以将相关声明内容添加到征信报告上,真实性由声明人负责,征信报告不负责该证明的真实性。
担保人(第三方)代偿:在2014年7月5日,由于借款人无法偿还贷款,第三方公司代为偿还20000元,代偿记录属于不良信用记录,第三方公司有权向借款人追偿这20000元。
异议标注:本人或者本人委托第三方向征信中心或涉事金融机构提出异议申请,该信息将被记录在征信报告上。
特殊标注:如遇到特殊情况,可添加特殊标注。
3)账户3

账户状态“转出”:这种状态往往发生在公积金房贷上,很多公积金管理中心会委托商业银行代办公积金房贷业务,但后期又停止委托,所以由公积金管理中心上报“转出”状态。
“#”=账户已开立,但当月的账户状态是未知的;“0”=当月逾期金额为零;“100”、“200”和“300”=当月逾期的本息金额为100元、200元和300元。
4)账户4

“C”=结清,借款人的该笔贷款已经全部还清,贷款余额为0,包括正常结清、提前结清、以资抵债结清、担保人代还结清等,但特殊交易类型是“提前结清”,且“变更月数”是“7”,说明是提前7个月结清欠款。
5)账户5

3、循环贷账户一
同一笔贷款可多次提款,每提一次课,额度相应减少,随着逐次还款或结清,额度相应恢复,可以循环使用,且每次提款都会在征信上产生一个信贷账户,以记录该次提款的提款金额、还款、逾期等信用记录,一笔贷款产生的账户数量完全取决于借款人的提款次数。
词汇释义。
1、账户状态。
1.1正常。借款人处于按时还本付息的状态。
1.2逾期。借款人无法按时偿还本息,处于逾期状态中。
1.3结清。借款人的该笔借款已全部还清,借款余额为0,包括正常结清、提前结清、以资抵债结清、担保人代还结清等。
1.4呆账。金融机构催收且无法回收的贷款。
1.5担保物不足。借款人的担保物价值低于剩余未还的借款金额。
1.6司法追偿。金融机构经过催收且确认无法回收的贷款,通过法律途径追诉借款人的还款责任。
2、余额:剩余未还本金余额
3、剩余未还期数:指按照还款计划表仍需归还的期数(不包含以前逾期期数)
4、关闭日期:当账户状态为“结清/销户/结束”时,指贷款结清的日期。


上面两张图其实是同一笔贷款在征信上的两个账户,分别记录着两次提款的还款记录。
看图干巴巴,来看一个案例,当年,苏宁消费金融搞的事儿:




还有一个案例,是华夏银行的经营贷:


一共产生了8000多个账户,你说瘆不瘆人?
4、循环贷账户二
循环贷账户二指的是在贷款期限内,可以循环提款使用的贷款,每次提款后,贷款的可用额度随之下降,但当还款后,可用额度又随之上升,这类贷款在征信上只有一个账户,无论提款多少笔,还款的时候,只还到同一个账户。
词汇释义。
1、余额:剩余未还本金余额。
2、账户状态
2.1正常。借款人处于按时还本付息的状态。
2.2逾期。借款人无法按时还本付息,并处于逾期状态。
2.3结清。借款人的该笔贷款全部还清,贷款余额为0,包括正常结清、提前结清、以资抵债结清、担保人代还结清等。
2.4呆账。金融机构经过催收且确认无法回收的贷款账户,变成了金融机构的坏账。
2.5银行止付。由于借款人的信用问题而导致商业银行停用其贷款账户的提款功能。
2.6担保物不足。担保物的价值低于贷款余额。
2.7司法追偿。金融机构经过催收且确认无法回收的贷款,通过司法途径追诉借款人的还款责任。
3、剩余还款期数:截至当前时点,仍需归还的期数(不包含以前逾期期数)
4、关闭日期:当账户状态为“结清/销户/结束”时,指额度到期且贷款结清的日期。
1)账户1

由上图可知,这是可能是一笔个人房产消费抵押贷,还款方式是每月还息,到期还本的贷款产品,但已经出现了两次逾期,2013年4月的逾期金额是6000元,逾期时间在1-30天之间,2013年5月逾期了6100元,舆情时间在31-60天之间。
2)账户2

由上图可知,这是一笔小贷贷款公司发放的个人消费贷,按期结息,还款方式灵活,只要在贷款到期日之前结清即可,截至2015年4月,这笔贷款已经结清。
5、贷记卡账户
词汇释义。
1、账户状态。
1.1正常:正常就是正常,按时还款,是个好宝宝。
1.2冻结:因为违规用卡等原因,被银行打入冷宫,冻结卡片。
1.3止付:停止支付,是信用卡过期或应持卡人要求,银行为了保证资金安全而采取的防范措施。
1.4银行止付:由于持卡人信用问题导致商业银行停用其信用卡账户的透支功能。
1.5呆账:因为欠钱不还,银行经过催收后确认无法回收贷款,被当做银行坏账处理。
1.6销户:销户就是销户,字面意思。
1.7未激活:持卡人尚未主动激活卡片。
1.8司法追偿。款人或担保人拒捕履行还本付息责任,金融机构通过司法手段追偿债务。
2、本月应还款:不同银行有不同规定,有的显示最低还款金额,如账单金额的5%或10%,有的银行显示账单金额。
3、本月实还款。借款人在连续两个出单日期间的实际还款金额总和。
显示为“0”:截至查询征信的日期,还没到还款日,所以实际还款为“0”;或者,截至查询征信的日期,持卡人已经还款了,但是,征信上的还款数据还没更新。
显示不为“0”:说明已经还款了,且征信上的数据也更新了。
4、授信额度:某张信用卡的额度。
5、共享授信额度。
5.1持有一家银行的一张贷记卡,共享授信额度=授信额度。
5.2同时持有同一家银行的多张贷记卡,每张卡的额度都一样,则所有卡都共同享有同一个授信额度。
5.3同时持有同一家银行的多张贷记卡,A卡额度3万,B卡额度5万,则共享授信额度显示为5万。
5.4贷记卡账户下面还有一笔大额分期额度,如,信用卡额度5万,大额分期额度15万,部分银行把这两个额度一起放到“共享授信额度”里面,即共享授信额度显示为20万。
6、未出单的大额专享分期余额:存在于贷记卡账户下的、贷记卡额度外的、还没出账单的分期余额,如,以贷记卡形式体现的装修贷和消费贷。
7、最近6个月平均使用额度:最近6个月的账单金额的平均数
8、最大使用额度:自贷记卡账户开立以来的最大使用额度。
9、当前逾期总额:指截至该月上一期账单的最低还款额中尚未归还的部分。
10、余额:指该账户下持卡人所有负债,包含利息、费用等,包含已出单和未出单的部分。
11、已用额度:指贷记卡循环额度下已使用的部分,包括已占用额度但尚未出单的金额。
12、当前逾期期数。指当前连续未足额归还最低应还款额的次数。若两个账单日期间账户状态曾恢复正常,逾期次数应自恢复正常后重新开始累计。
13、关闭日期:当账户状态为“结清/销户/结束”时,指账户销户的日期。
1)账户1

截至2015年5月31日,还有13500元没有还给银行,并且,这笔钱已经变成了呆账。
数字“1”、“2”、“3”、“4”、“5”、“6”分别代表逾期1-30天、31-60天、61-90天、91-120天、121-150天、151-180天;字母“B”代表“呆账”;“N”代表正常还款;“0”代表逾期金额为零。
2)账户2

上面这张图太大了,把它劈成3块来分析。
a、账户概况

未出单的大额专享分期余额:从实操来看,一些银行把信用卡账户下的大额专享分期额度当做贷记卡的授信额度上报到征信中心,有些甚至将“已用额度”显示为“0”。
截至2015年4月12日,最近一期账单金额是24500元,但没有按时还钱,已经进入逾期状态。2015年4月12日以后,“当前还款状态”是“N”,还款记录又恢复正常了。
b、还款记录

数字“1”、“2”、“3”、“4”、“5”、“6”分别代表逾期1-30天、31-60天、61-90天、91-120天、121-150天、151-180天;字母“N”代表正常还款;“0”代表逾期金额为零;数字“100”、“200”、“600”、“1000”、“2000”、“3000”代表逾期的金额。
c、特殊事件说明

征信上一旦出现“个性化分期”,说明征信已经黑了,只有等分期结清后,再等五年,才能消除征信上的逾期记录。
3)账户3

这个信用卡已经销户了,尽管已经销户,但依然展示了最近五年的还款记录,上图出现了两次逾期:“1”,即逾期了1-30天;“2”,即逾期了31-60天。
4)账户4

在某银行持有的一张或多张信用卡,如果一直都没激活,那么,在过了一定期限后,银行一般会注销掉未激活的信用卡。
在某银行持有一张或多张已激活的信用卡,如果再申请一张该银行的信用卡,则这张新申请的信用卡可以保持长期未激活状态,银行并不会故意找茬注销掉这张未激活的信用卡。
6、准贷记卡账户
词汇释义。
1.1正常:正常就是正常,按时还款,是个好宝宝。
1.2冻结:因为违规用卡等原因,被银行打入冷宫,冻结卡片。
1.3止付:停止支付,是信用卡过期或应持卡人要求,银行为了保证资金安全的一种防范措施。
1.4银行止付:由于持卡人信用问题导致商业银行停用其信用卡账户的透支功能
1.5呆账:因为欠钱不还,银行经过催收后确认无法回收欠款,作为坏账处理。
1.6销户:销户就是销户,字面意思。
1.7未激活:持卡人尚未主动激活卡片。
2、指透支余额,包括透支金额和利息。
3、最大透支余额。自开立账户以来的最大透支余额。
4、最近6个月平均透支余额:最近6个月的透支金额的平均数。
1)账户1

市面上大部分信用卡都是贷记卡,准贷记卡属于非主流,准贷记卡没有免息期,从透支当天开始计算日息,直到还款日当天为止。
上图中的准贷记卡已经变成呆账了,余额“10000”=当月透支未还金额,数字“1”、“2”、“3”、“4”、“5”、分别代表透支未还超过1-30天、31-60天、61-90天、91-120天、121-150天;字母“B”代表“呆账”;“N”代表正常还款;“0”代表透支未还金额为零。
2)账户2

上图的准贷记卡处于正常状态,数字“800”、“900”、“1000”分别代表透支的金额;数字“1”、“2”、分别代表透支未还的时间为1-30天、31-60天、61-90天;“N”代表正常还款;“0”代表透支未还金额为零。
7、相关还款责任信息
这部分内容展示了为个人(他人)或企业承担的相关还款责任,建议大家不要轻易成为相关还款的责任人,一是会增加征信上的负债,二是一旦对方跑路,那就得含着泪把别人的欠款给还了。
词汇释义。
1、开立日期。被承担相关还款责任的贷款的发放日期。
2、到期日期。被承担相关还款责任的贷款的到期日期。
3、还款责任金额。为个人/企业承担相关还款责任的金额。
4、余额。个人/企业承担相关还款责任的余额。
5、责任人类型
5.1共同借款人。一笔贷款存在两个或以上的借款人。
5.2保证人。由保证人担保债务人履行债务,在债务人不还债时由保证人承担还债责任。
5.3票据承兑人。承兑汇票上承诺并记载汇票到期日支付汇票金额的付款人,也是汇票的主债务人。
5.4应收账款债务人。应收账款是指企业在正常的经营过程中因销售商品、产品、提供劳务等业务,应向购买单位收取的款项。应收账款债务人指的是承担支付应收账款责任的法人或自然人。
5.5供应链中核心企业。在某一企业的主导下,充当供应量企业群体的核心,通过共同利益把相关企业吸引到自己周围,形成一张价值网。
5.6其他。
1)有相关还款责任的个人借款
业务种类与非循环贷、循环贷账户一、循环贷账户二、贷记卡和准贷记的的业务种类保持一致。

上图有两个账户,责任人类型都是“保证人”,在别人跑路后,就得充当冤大头,替别人还清欠款。
2)有相关还款责任的企业借款
业务种类包括企业债、贷款、贸易融资、保理融资、融资租赁、证券类融资、透支、票据贴现、黄金借贷、垫款、资产处置。

由上图可知,这个还款责任已经出现了逾期,逾期月数是2,也就是说,已经逾期了31-60天。
四、非信贷交易信息明细
详细版征信样本收录了最近五年的非信贷交易信息,但只收录了四个后付费业务的交易记录,包括固定电话后付费、移动电话后付费、自来水费和电费。
1、自来水费和电费
央行征信中心明确表示,目前没有采集自来水费、电费信息。

2、固定电话后付费和移动电话后付费
从实际情况来看,只有极少数人的固定电话和移动电话欠费记录被上传到征信了。

业务类型包括固定电话、移动电话 (包括小灵通业务;GSM 网络、CDMA 网络、卫星移动网络等类型的手机业务)、互联网接入(包括 ADSL 上网、LAN 宽带上网、ISDN上网、无线上网等业务)、数据专线及集群业务、卫星业务(包括卫星广播电视、卫星导航定位等业务)、组合业务(指以上两种或多种业务合并计费的情况)、其他业务。
五、公共记录明细
详细版征信样本展示了最近五年的欠税记录、民生判决记录、强制执行记录、行政处罚记录、住房公积金参缴记录、低保救助记录、执业资格记录和行政奖励记录,但是,从实践来看,只有住房公积金记录是正常的,只有极少数人的而其余公共信息被上传到征信了,具体原因在前文已经说过了,不再赘述。
1、欠税记录

如对欠税记录有异议,可对该记录添加异议标注。
2、民事判决记录

结案方式包括判决、调解和其他;案由是诉讼案件的立案原因,即当事人因何事发生纠纷而需要人民法院进行裁决;诉讼标的是当事人争议的要求人民法院通过审判予以解决的某一民事法律关系或权利。
3、强制执行记录

执行案由是执行案件的案由,即当事人因何事发生纠纷而需要人民法院强制执行案件的判决结果;结案方式包括不予执行、自动履行、和解履行完毕、执行完毕、终结执行、提级执行、指定执行、其他;申请执行标的是法院强制执行行为所指向的对象,包括给付方式、物种、数额或要求的给付内容。
4、行政处罚记录

处罚生效/截止日期如果是“0000-00”,则表示处罚终身有效。
5、住房公积金参缴记录

缴费状态包括缴交(指该账户处于活动状态)、封存和销户;初缴月份指的是公积金缴存账户第一次存在余额的年月,缴至月份指的是公积金缴存账户的公积金目前缴存到哪个月为止,如果显示“0000-00”,则表示开户后没有缴款历史。
目前,全国超过300个城市的住房公积金管理中心接入了央行征信,每个城市的住房公积金管理中心都是独立运营的,目前可以在多个城市同时缴纳住房公积金,征信上也会同时显示多个城市的缴纳记录。
住房公积金的作用:
1)缴费金额和缴费比例,可以证明一个人的工资收入水平。
2)缴费单位,可以体现单位性质,单位性质是个人资质的一部分,优质单位可以为个人资质加分。
6、低保救助记录

人员类别包括在职职工、离岗、失业、离退休人员、三无人员、居民、学生。
7、执业资格记录

等级包括国家级机构或行业协会颁发的执业资格证书、省市级机构或行业协会颁发的执业资格证书、地市级机构或行业协会颁发的执业资格证书、独立行业协会或制订行业标准的企业颁发的执业资格证书、其他机构颁发的执业资格证书;到期/吊销日期如果是“0000-00”,则表示执业资格证书终身有效。
8、行政奖励记录

生效/截止日期如果是“0000-00”,则表示行政奖励终身有效。
六、本人声明

本人可以通过征信中心在征信报告上增加“本人声明”,用于说明特殊内容和情况,真实性由声明人负责,征信报告不负责该证明的真实性。
七、异议标注

本人对征信上的记录存在异议,通过央行征信中心或涉事金融机构提出异议申请,在异议处理完成之前,征信上会显示具体的异议内容。举个例子,某人办理了一笔贷款,每月正常还款,但是征信上却显示这笔贷款逾期了,于是,本人可以通过征信异议申请来复核这笔贷款的真实还款记录。
八、查询记录
查询记录是实时更新的,本人或机构在上一秒查了征信报告,查询时间随之记录在征信报告上,但打印出来的征信报告并不显示本次查询记录,如果在下一秒再查一次征信报告,则上一秒的查询记录就展示在征信报告上了。征信报告保留最近两年内的查询记录。
1、机构查询记录明细

1)查询机构
银行业存款类金融机构:商业银行、村镇银行、住房储蓄银行、外资银行、财务公司、
银行业非存款类金融机构:信托公司、融资租赁公司、汽车金融公司、消费金融公司、贷款公司、金融资产管理公司
证券业金融机构:证券公司
保险业金融机构:保险公司
其他:小额贷款公司、公积金管理中心、融资担保公司、其他机构
2)机构查询原因
a、信用卡审批、贷款审批、融资审批和额度审批。
金融机构在给额度的时候,查征信用的就是“审批”字眼。
b、保前审查
保险公司在承保之前可能会查客户的征信,比如,客户投保巨额保险,保险公司为了防止骗保等风险,会查客户的征信;金融机构以借款人的债权为标的,向保险公司投保信用保证保险,借款人一旦跑路,保险公承担第三方代偿责任,保险公司会查借款人的征信。
c、贷后管理和保后管理
贷后管理和保后管理就是婚后老婆查岗,既然金融机构发生了业务关系,金融机构就会时不时以贷后管理和保后管理的理由,查一下客户的征信,看看客户乖不乖。
d、担保资格审批
当金融机构认为借款人的资质不够好时,需要找一个担保人为借款人做担保,此时,金融机构会以担保资格审批为由查询担保人的征信,常见的场景是,申请房贷的时候,需要配偶或直系亲属做担保。
e、公积金提取复核查询
如果以“偿还商业购房贷款”为由提取公积金,那么,公积金管理中心为了核实商业住房贷款的真实性,避免骗提骗提行为,需要查询个人征信。
f、特约商户实名审查
当商家向银行申请安装POS机时,银行可能会查询法人的征信,从实际情况来看,很多银行其实不查征信,只要商家提交了法人身份证、营业执照和税务登记等资料,银行就把POS机给送出去了。
g、法人代表、负责人、高管等资信审查
金融机构在为企业、社会组织等机构办理贷款时,会查询法人代表、负责人和高管的征信,看看这些人是不是良民。
h、股指期货开户
股指期货是高风险的投资市场,期货公司会查开户人的征信。
i、客户准入资格审查
用于审查私人银行、支票业务等业务的客户准入资格。
j、资信审查
用于审查借款人的配偶、直系亲属等利益相关方的资信,以确定利益相关方是否符合金融机构的准入门槛。
k、司法调查
县级以上的司法部门可以查询涉案人员的征信报告,需出示司法部门签发的征信报告协查函或介绍信,内容包含情况说明、查询原因、被查人员的姓名和身份证号;出示经办人员的工作证明等,如公检法、税务、纪委等部门在做司法调查的时候,会涉及到此类查询。

l、其他查询
政府部门或社会组织,在符合法律的相关规定的前提下,也可查询他人的征信报告。
2、本人查询记录明细

1)查询机构
一般显示为本人或者中国人民银行XX分行/中心支行/支行。
2)查询原因
a、本人查询(商业银行网上银行):各大商业银行的手机银行APP查询。
b、本人查询(自助机查询):央行指定的银行网点或者指定的其他查询网点。
c、本人查询(临柜):央行在各地的分支机构网点。
d、本人查询(互联网个人信用信息服务平台):征信官网查询。
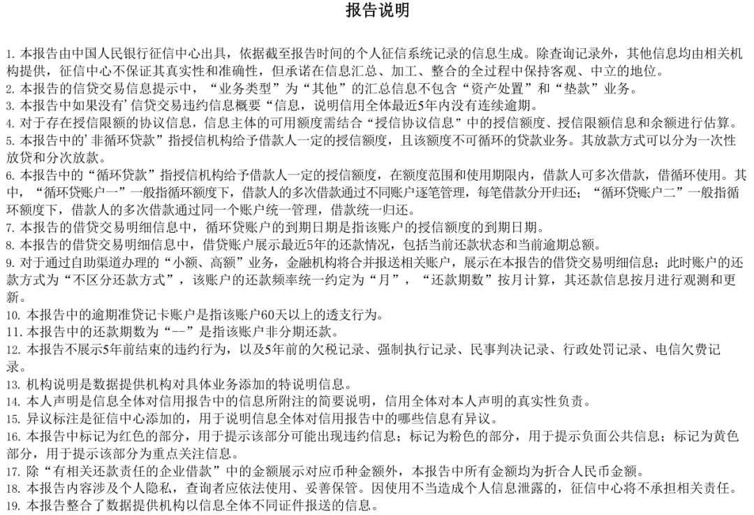
九、报告说明

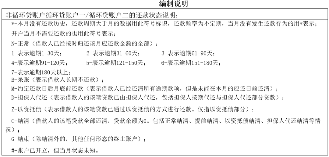
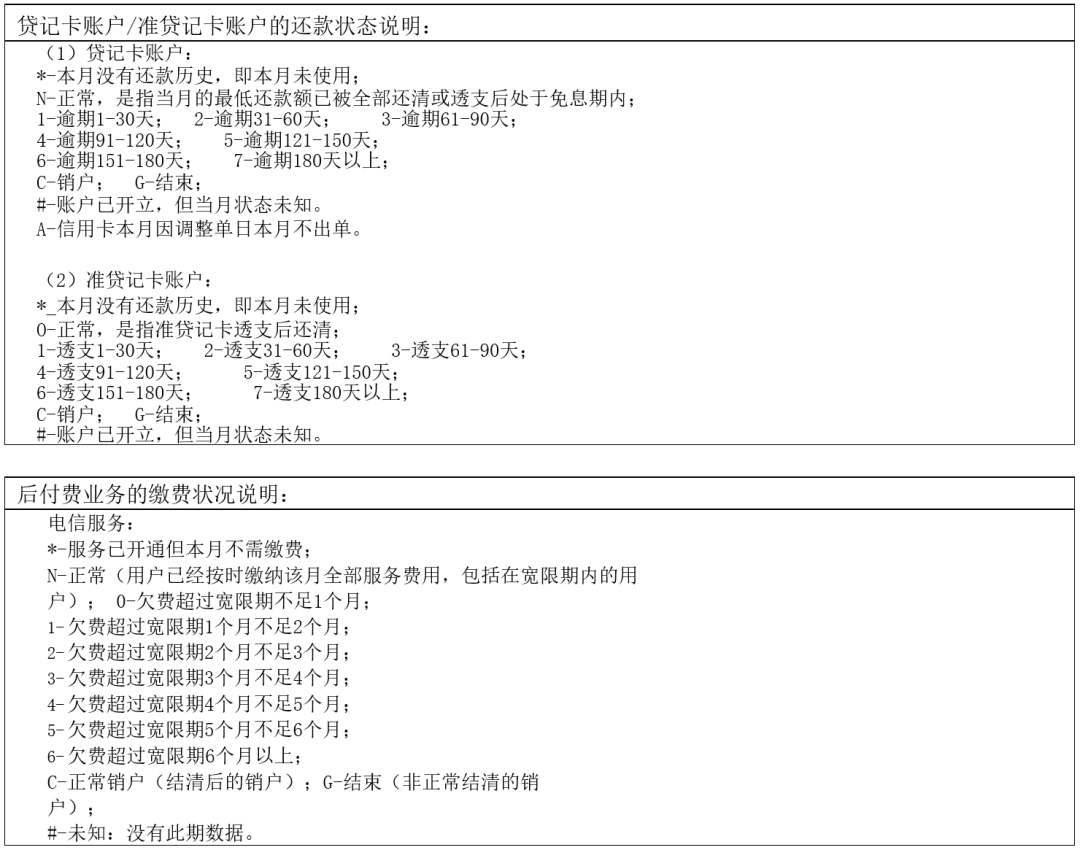
十、编制说明


十一、总结
以上内容是关于个人信用报告(详细版)的详细解读,你的信用价值百万,这并不是一句空话,而信用的起步在于征信报告,一份好的征信报告可以让你在金融界自由驰骋,为个人发展插上起飞的翅膀。
欧美发达国家早已进入信用社会,真正体现了“无信寸步难行”的道理,我国也在快速迈入信用社会,国家非常重视社会诚信体系的建设,而其中的重中之重,就是央行征信系统的建设和维护。
希望大家一定要重视个人征信。