央行发布洗钱风险自评估指引
1月15日,中国人民银行反洗钱局发布关于印发《法人金融机构洗钱和恐怖融资风险自评估指引》的通知(银反洗发〔2021〕1号)。
通知要求,法人金融机构应于2021年12月31日前制定或更新本机构洗钱和恐怖融资风险自评估制度,以符合《指引》的总体要求,并于2022年12月31日前完成基于新制度的首次自评估。

1近日,人民银行金融科技委员会会议在北京召开。会议总结2020年工作,研究部署2021年重点任务。
会议强调2021年将出台新阶段金融科技发展规划、出台金融业数据能力建设指引、深化监管科技应用、健全金融科技监管基本规则和标准、实施金融科技赋能乡村振兴示范工程等

1月20日,中国人民银行、国家外汇管理局发布关于《银行跨境业务反洗钱和反恐怖融资工作指引(试行)》的通知(银发〔2021〕16号)。非银行金融机构、非银行支付机构、清算机构、个人本外币兑换特许业务机构等其他从事跨境业务的反洗钱义务机构参照本指引执行。
这是继《法人金融机构洗钱和恐怖融资风险自评估指引》发布后,又一反洗钱重磅文件,那么这会对行业有怎样的影响呢?

1月25日,最高人民检察院召开以“充分发挥检察职能推进网络空间治理”为主题的新闻发布会,发布检察机关推进网络空间治理典型案例。
其中通报了一起林某甲等8人非法经营案,涉及为境外赌博网站等非法提供资金支付结算服务,结算金额共计人民币46亿余元。

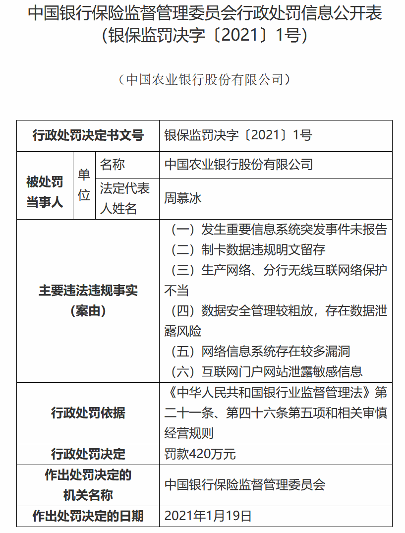
1月29日,银保监会开出2021年第一张罚单,中国农业银行因涉及发生重要信息系统突发事件未报告、农行因发生重要信息系统突发事件未报告、数据安全管理粗放存在数据泄露风险、互联网门户网站泄露敏感信息等六项问题,被罚420万人民币。
可以看出,农行“六宗罪”主要涉及到两个问题:数据安全与网络安全。

1月26日,长沙易刷官方公众号发布《通易付MPOS湖南区域盟主――长沙易刷做通易付亏损1000万!》一文,长沙易刷法人黄虎成控诉通联支付对旗下支付产品通易付随意调价,造成代理商蒙受损失,卖房卖车。
1月28日,追发一文《通易付MPOS湖南区域盟主――长沙易刷做通易付亏损1000万!(之二)》,表明将妻离子散,并透露通易付将再次调价。

作为一款日活跃用户超6亿(截至2020年8月)的短视频社交软件,借助春晚这一大舞台,许多人认为,抖音借助支付,可能再发动一次“珍珠港偷袭”,目标是挑战微信支付与支付宝的双巨头移动支付格局。
然而,抖音或许带来不是一场全面战争,更多是互联网强企们根据自身优势场景发动的各自为战的“百团大战”。

1月24日,上海市市长龚正在第十五届人大五次会议上作政府工作报告时提到,今年将推进数字人民币试点。
1月23日,北京市市长陈吉宁在第十五届人民代表大会第四次会议上作政府工作报告时明确表示,今年将推进数字人民币试点应用。同一天举行地方两会的广东也在做相同的计划。广东省长马兴瑞作广东省人民政府工作报告时表示,今年将打造数字货币创新试验区。

近期,支付宝在余额里上线了个新功能——“银行卡转钱”,说可以“轻松把钱合一起”。通过这一功能,我们第一次看见了自己的备付金集中存管账户。
打开支付宝→进入“我的”→进入“余额”,即可找到“银行卡转钱”,目前该功能正逐步开放中。

春节是中国最大的传统节日之一,压岁钱(红包)是其中习俗。结合春节与红包两大因素,作为互联网时代的巨人,微信在春晚舞台留下了足够惊艳的一笔。
春晚红包成为我们复盘移动支付战争时,不可绕开的存在。

对于支付行业来说,相对于过去几年轰轰烈烈的断直连、备付金交存,2020这一年似乎平静了许多,支付牌照买卖、头部公司上市、支付罚单,成为2020年支付行业主要的新闻。
然而,平静之下,暗潮涌动。借此,我们来长话2020年支付业的那些事。

2020年就这样过去了,发生了很多事情。
这一年,银行业在服务线上化方面做了很多事情,6大行作为国内银行业的排头兵,也各有尝试。那么,2020年,6大行在金融科技应用方面,交出了怎样的答卷?

由于DC/EP具有法偿性,在DC/EP正式推出后,作为城市公共交通骨干的地铁系统也必然需要进行升级改造,以满足DC/EP应用要求。
本文主要介绍了我国央行数字货币(DC/EP)的官方定义和属性、技术路线和特点等内容,对于DC/EP在地铁自动售检票系统(Automatic Fare Collection System,简称AFC系统)的应用进行了研究。

2021年1月27日消息,深圳市新国都股份有限公司披露2020年度业绩预告。
预告显示,归属于上市公司股东的净利润在7956.99万元–9188.43万元之间,去年同期为24249.3万元(约2.4亿元)。相比之下,降幅在62.11% - 67.19%之间。

1月29日晚消息,拉卡拉支付股份有限公司披露2020年度业绩预告。
预告显示,拉卡拉2020年实现归母净利润为8.7亿元~9.5亿元,同比增长8%~18%;归母扣非净利润为8.45亿元~9.25亿元,同比增长7%~17%。

1月22日,据每日经济新闻消息,北京国家金融科技认证中心将在一季度成立。相关报道称,工商手续已经走完,但是,在国家企业信用信息公示系统,尚未有相关信息披露。
北京国家金融科技认证中心成立后,将与重庆国家金融科技认证中心形成一体两翼格局,共同服务国家金融科技监管。
