在人民银行发出《中国人民银行关于推进信用卡透支利率市场化改革的通知》(以下简称“《通知》”)后,自2021年1月1日起,信用卡透支利率便由发卡机构与持卡人自主协商确定。
《通知》取消了原来信用卡透支利率上限和下限管理,即上限日利率0.05%,下限日利率0.035%,年化利率在12.78%-18.25%之间。
过去几年,移动互联网让“借钱去花”这个蛋糕已足够巨大,银行信用卡在其中几乎是“鼻祖”的存在。相对于灵活的互联网信贷产品们,此前信用卡的利率设置显得僵化,市场化定价后对信用卡有一定好处,至少在宣传的时候可用上“日利率低至0.02%”的文案了。
信用卡收费涉及两个方面,首先是免息期过后未全额还款,剩余部分开始计息;其次是预借现金,当即开始计息。普遍情况下,大多信用卡执行日利率均为0.05%。
于是笔者去找了一下目前市面上一些常见互联网消费贷(某种情况下其本质并非借贷,但一般收费与借贷模式相同)产品的收费情况来对比一下,也结合使用情况谈几点感受。

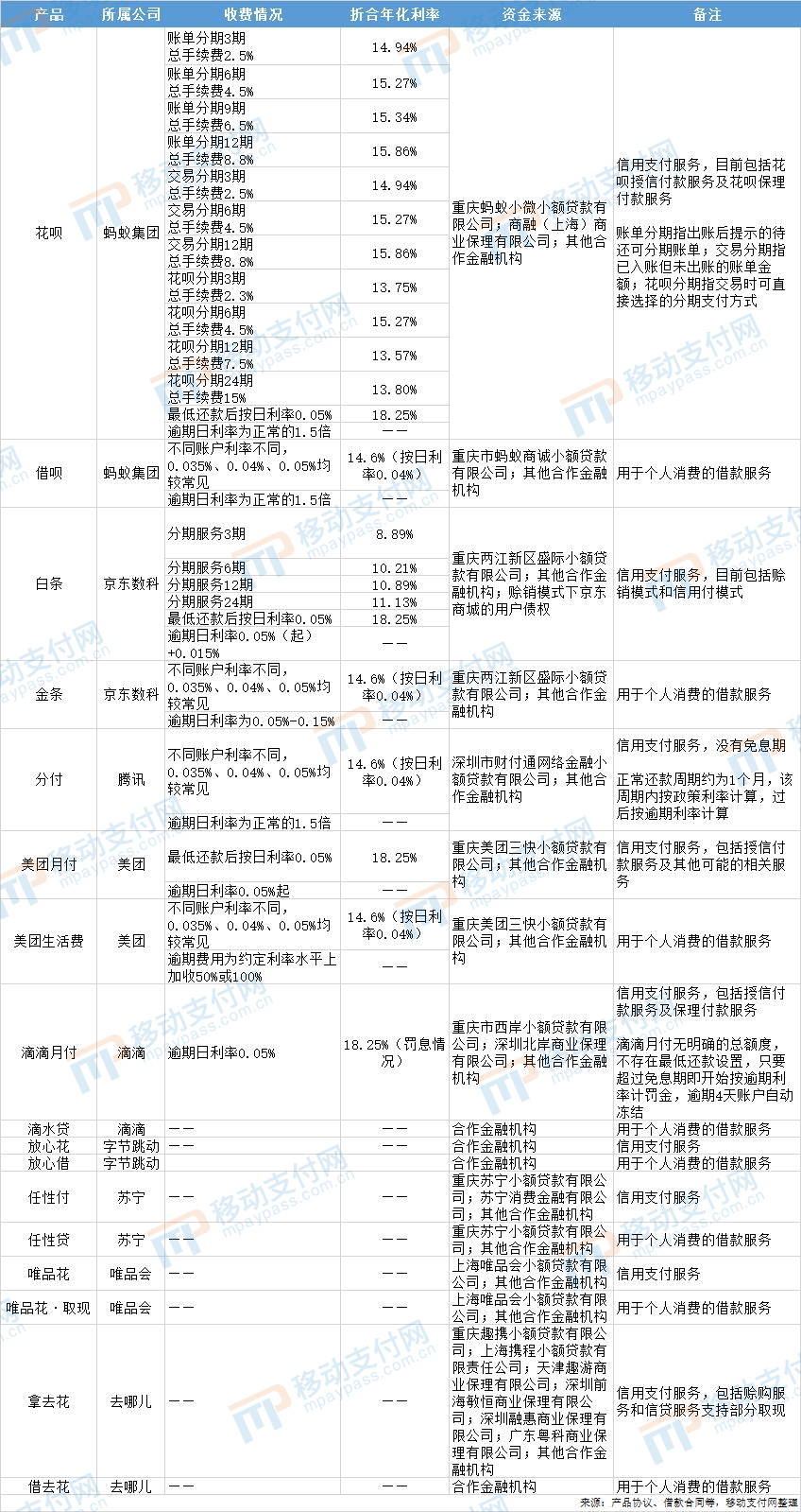
1. 互联网消费贷产品均采取灵活定价方式,日利率普遍在0.04%上下。此前蚂蚁招股书也显示,截至2020年6月30日的12个月期间,大部分花呗、借呗的贷款日利率均为万分之四左右或以下。单看日利率,信用卡并无优势。
2. 互联网信用支付产品一般也设有免息期,但普遍不如信用卡时间长。信用卡另一个优势在积分系统,前者要么没有积分要么积分几乎没用。
3. 花呗、白条背靠庞大的电商系统,分期是个普遍的需求,同时二者也是互联网信用支付产品的佼佼者,较为成熟。针对不同的分期,均明确给出了不同分期的阶梯收费情况。产品越成熟、场景越多的信用支付产品,在利率设置上越灵活。
4. 虽然笔者找不到部分冷门的互联网消费贷产品具体、明确的利率情况,但根据实际体验,它们与常见的产品相比“只高不低”。换言之,同一用户如果认为花呗、借呗、白条、金条贵,那其他的一般更贵,比如没列在表格上的三某零借条。
5. 违约费用方面,信用卡用户如果在到期日前未偿还最低还款时,银行将计息的同时还会收取一定违约金,违约金一般按照最低还款额未还部分的5%计算。违约金加上需要继续计息的费用,便是信用卡逾期情况下需要支付的总费用。互联网消费贷产品则一般采取利率的倍数进行收费。由于不同的信用卡最低还款额度不一,且逾期后存在部分全账单计息情况,谁更划算需要各位亲自体验。
6. 几乎在信用卡利率开放的同时,根据最高院最新出炉的解释,由地方金融监管部门监管的小额贷款公司、融资担保公司、区域性股权市场、典当行、融资租赁公司、商业保理公司、地方资产管理公司等七类地方金融组织,属于经金融监管部门批准设立的金融机构,其因从事相关金融业务引发的纠纷,不适用新民间借贷司法解释。也就是说,4倍LPR不是互联网消费贷的利率上限。以后大家都没有约束,各凭本事吧。